糖果派对官网

group career 糖果派对官网新闻 ENTERPRISE

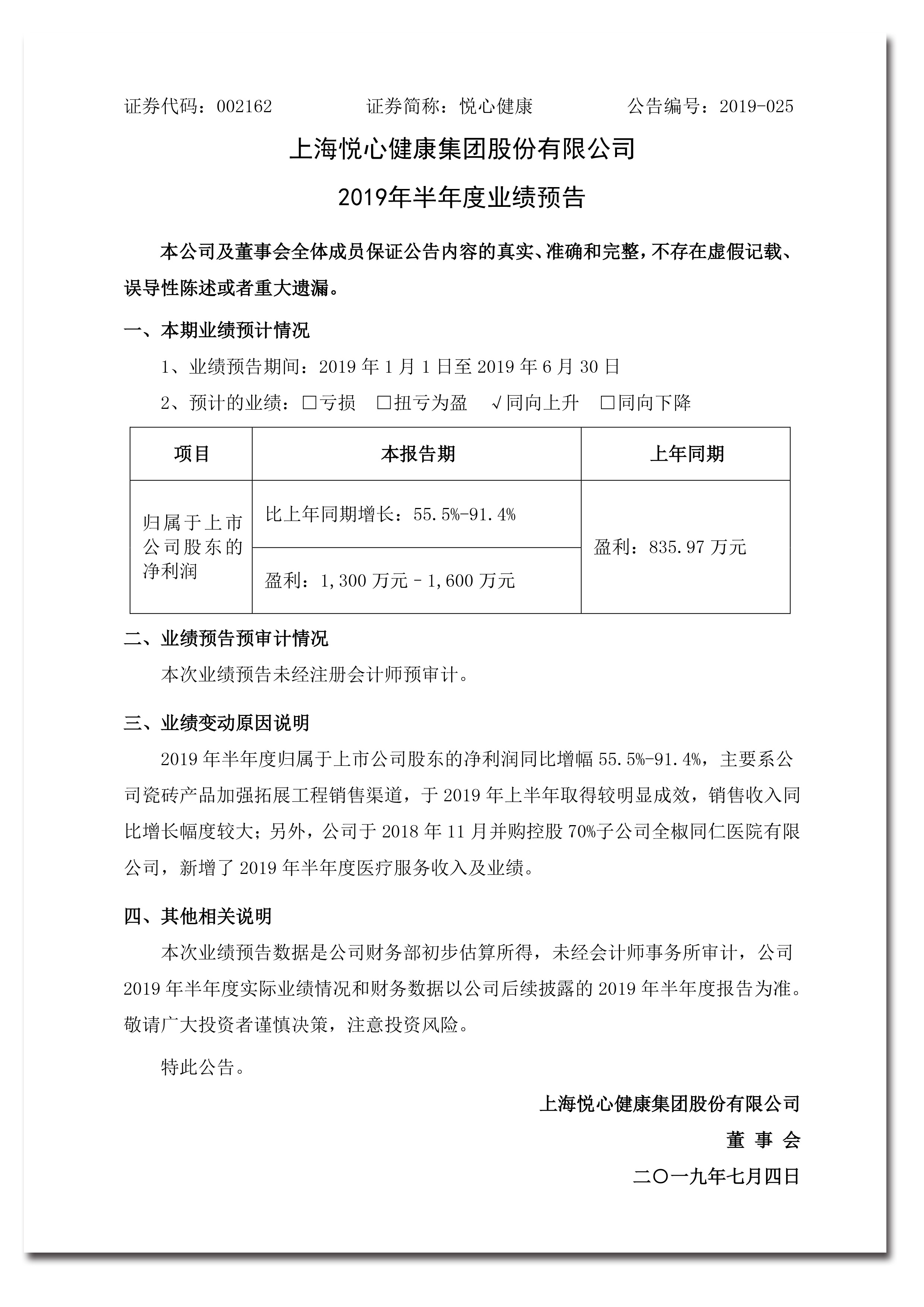
悦心资讯丨糖果派对官网2019年上半年业绩预喜 ,净利润同比超50%

2019/7/4 14:50:57 泉源:糖果派对官网

糖果派对官网于201973日晚间宣布2019年半年度业绩预告 ,通告显示 ,糖果派对官网2019年半年度归属于上市公司股东的净利润同比增幅55.5%-91.4% ,预计盈利1,300万元-1,600万元 。主要是公司瓷砖产品增强拓展工程销售渠道 ,于2019年上半年取得较显着效果 ,销售收入同比增添幅度较大 ;另外 ,公司于201811月并购控股70%子公司全椒同仁医院有限公司 ,新增了2019年半年度医疗服务收入及业绩 。


糖果派对官网-追求康健,你我一起生长


网站地图